Transmission system:DCT hydraulic control unit EOLT
DCT hydraulic control unit EOLT
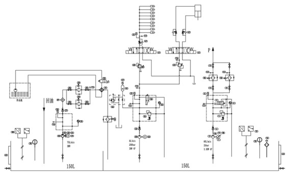
● DCT Valve Block EOL Testing Bench
● Quick changeover for test fixture
● Temp. Range RT to 60ºC Continuous
● Pressure Range:: 1~80 BAR
● Auto clamping: Force 1~300Bar continuous
● Temp. Control Accurancy: ± 2ºC
● Pressure Control Accurancy: ± 0.2 Bar
● Flow Control Accurancy: ± 0.2 LPM
Main Test Items:
● Main pressure response time
● Main pressure PI test
● ODD/EVEN clutch control valve response time test
● ODD/EVEN clutch control valve PI test
● PG valve response time test
● PG valve PI test
● Gear logistic control test
● Hydraulic cylinder FI test
● LUB flow test
● HCU leakage test


中文
English



客服1