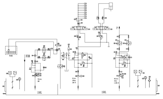
变速箱系统– 液压控制模块(DCT)下线测试:DCT hydraulic control unit EOLT
DCT hydraulic control unit EOLT/ 双离合变速箱液压控制模块下线测试站
● DCT Valve Block EOL Testing Bench阀板测试台
● Quick changeover for test fixture测试工装快速换型
● Temp. Range RT to 60ºC Continuous 工作温度从室温到60ºC无极可调
● Pressure Range:: 1~80 BAR
● Auto clamping: Force 1~300Bar continuous
● Temp. Control Accurancy: ± 2ºC
● Pressure Control Accurancy: ± 0.2 Bar
● Flow Control Accurancy: ± 0.2 LPM
Main Test Items主要测试项:
● Main pressure response time 主压响应时间测试
● Main pressure PI test 主压PI曲线测试
● ODD/EVEN clutch control valve response time test / 奇偶数离合器控制阀响应时间测试
● ODD/EVEN clutch control valve PI test 奇偶数离合器控制阀PI曲线测试
● PG valve response time test / 变速箱换挡压力阀响应时间测试
● PG valve PI test变速箱换挡压力阀PI曲线测试
● Gear logistic control test / 逻辑换挡测试
● Hydraulic cylinder FI test 换挡油缸换挡力测试
● LUB flow test 润滑流量测试
● HCU leakage test / 液压模块泄露测试


中文
English



QQ Customer service 1